各相關單位:
為了幫助儀器儀表行業企業更好地拓展國際市場,熟悉產品出口國際市場的準入要求,提高科學儀器及實驗室設備出口的國際競爭力,中國儀器儀表行業協會將于2024年5月30日(星期四)下午在北京舉辦2024年度儀器儀表行業第二期培訓班--“科學儀器及實驗室設備出口國際市場認證解析”,現將有關事項通知如下:
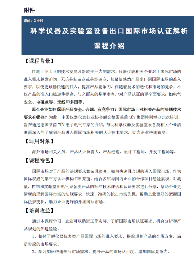
一、培訓內容及目的
歐美CE LVD/cTUVus電氣安全市場準入要求、歐美CE EMC/FCC市場準入要求、歐美CE RED/FCC ID市場準入要求及多國市場準入要求解析等內容,旨在幫助儀器儀表相關企業清晰而深入的了解到產品進入國際市場相關的認證技術要求,助力企業快速布局。
二、培訓對象
海外市場相關人員、產品認證負責人、產品經理、設計工程師、開發工程師等。
三、培訓方式、時間
(一)培訓方式:線下。
地點:中國國際展覽中心(順義館)·W3-6會議室。
(二)培訓時間:2024年5月30日14:00-16:30。
四、培訓費用
培訓班為公益培訓,免收培訓費。學員往返交通及食宿費用自理。
五、培訓報名
【請掃描二維碼報名】
六、聯系人
德國萊茵TÜV王洪旭17274862600;
協會秘書處武彤13693527858,張經緯18600883969。
附件:科學儀器及實驗室設備出口國際市場認證解析課程介紹















